Quantum Otto-type heat engine with fixed frequency
Carregando...
Data
Título da Revista
ISSN da Revista
Título de Volume
Editor
Universidade Federal de São Carlos
Resumo
Descrição
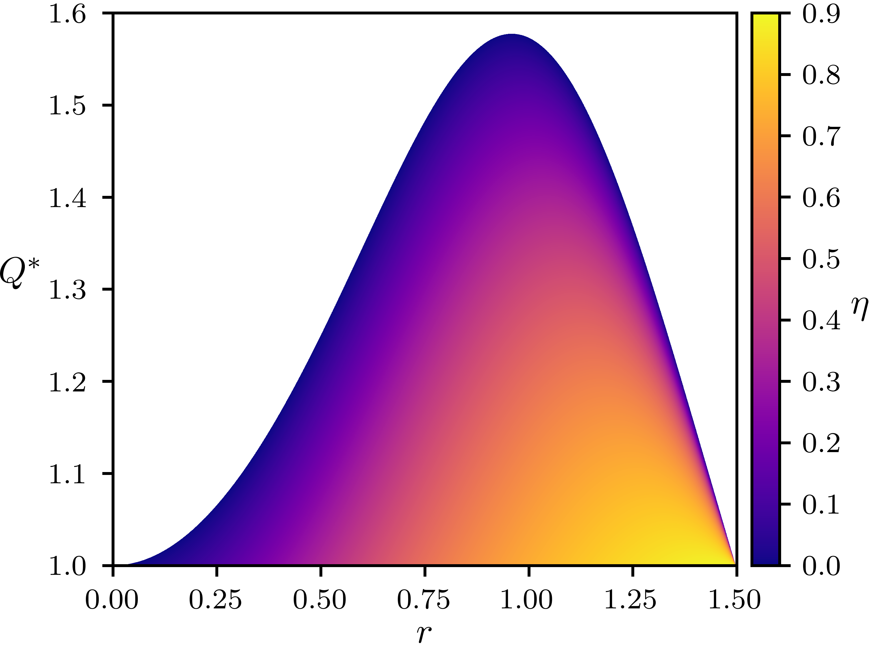
In this work we analyze an Otto-type cycle operating with a working substance composed of a quantum harmonic oscillator (QHO). Unlike other studies in which the work extraction is done by varying the frequency of the QHO and letting it thermalize with a squeezed reservoir, here we submit the QHO to a parametric pumping controlled by the squeezing parameter and let it thermalize with a thermal reservoir. We then investigate the role of the squeezing parameter in our Otto-type engine powered by parametric pumping and show that it is possible to reach the Carnot limit by arbitrarily increasing the squeezing parameter. Notably, for certain squeezing parameters r, e.g., r=0.4, the quasistatic Otto limit can be reached even at nonzero power. We also investigated the role of entropy production in the efficiency behavior during the unitary strokes, showing that positive (negative) changes in entropy production correspond to increases (decreases) in engine efficiency, as expected. Furthermore, we show that under thermal reservoirs a work extraction process that is more efficient than the Carnot engine is impossible, regardless of the quantum resource introduced via the Hamiltonian of the system.
Citação
MATOS, Richard Quintiliano; DE ASSIS, Rogério Jorge; DE ALMEIDA, Norton Gomes. Quantum Otto-type heat engine with fixed frequency. Repositório Institucional da UFSCar, 2023. Dataset. Disponível em: https://repositorio.ufscar.br/handle/20.500.14289/19347.
Coleções
item.page.endorsement
item.page.review
item.page.supplemented
item.page.referenced
Licença Creative Commons
Exceto quando indicado de outra forma, a licença deste item é descrita como Attribution-NonCommercial-NoDerivs 3.0 Brazil
